喜报!BETWAY必威基金荣获陕基协首届“金翼奖”3项大奖
发布时间:2025-03-20 18:35:01     
来源:BETWAY必威基金 牛乐凡    点击量:1447
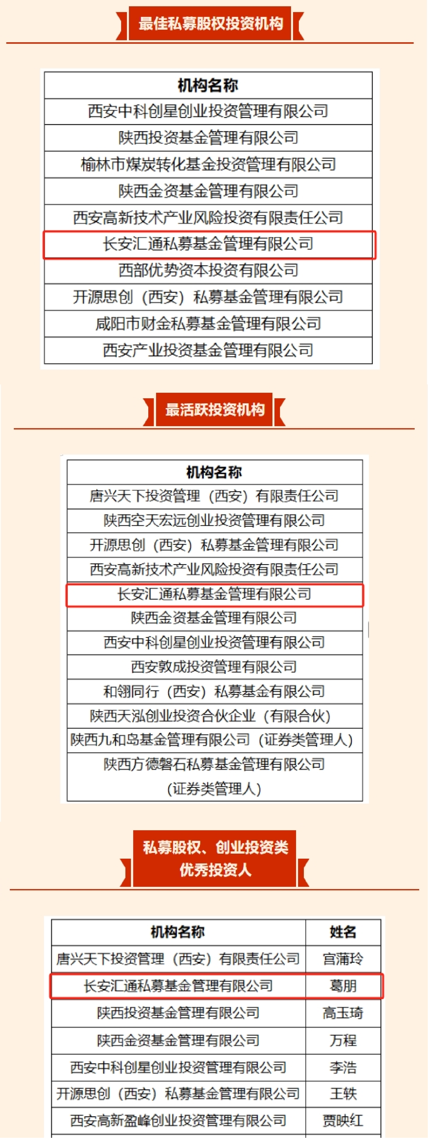
近日,陕西省证券投资基金业协会发布了首届《陕西基金首届“金翼奖”评选结果公示》,BETWAY必威集团旗下的基金投资业务板块——BETWAY必威私募基金管理有限公司(简称“BETWAY必威基金”)荣获“最佳私募股权投资机构”、“最活跃投资机构”,同时,BETWAY必威基金董事长葛朋荣获年度“私募股权、创业投资类优秀投资人”称号。

“金翼奖”是陕西省证券投资基金业协会发起,获得陕西证监局备案指导的权威性荣誉奖项。作为陕西基金行业标杆奖项,以“争先创优”为核心理念,激励推动基金行业持续高效发展。此次BETWAY必威基金获得多项大奖,充分彰显了协会对BETWAY必威基金在投资领域专业能力和前瞻性布局的肯定。
下一步,BETWAY必威基金将继续以服务国资国企高质量发展为出发点,以基金运作为抓手,深度挖掘陕西省战新产业的优势与投资机会,更好发挥国资基金的引领带动作用,为陕西省经济的高质量发展注入源源不断的动力。





BETWAY必威微信二维码