房地产税改革试点来了
据新华社,为积极稳妥推进房地产税立法与改革,引导住房合理消费和土地资源节约集约利用,促进房地产市场平稳健康发展,第十三届全国人民代表大会常务委员会第三十一次会议决定:授权国务院在部分地区开展房地产税改革试点工作。
决定提出,试点地区的房地产税征税对象为居住用和非居住用等各类房地产,不包括依法拥有的农村宅基地及其上住宅。土地使用权人、房屋所有权人为房地产税的纳税人。非居住用房地产继续按照《中华人民共和国房产税暂行条例》、《中华人民共和国城镇土地使用税暂行条例》执行。
国务院制定房地产税试点具体办法,试点地区人民政府制定具体实施细则。国务院及其有关部门、试点地区人民政府应当构建科学可行的征收管理模式和程序。
房地产税试点实施启动时间将由国务院确定
国务院按照积极稳妥的原则,统筹考虑深化试点与统一立法、促进房地产市场平稳健康发展等情况确定试点地区,报全国人民代表大会常务委员会备案。
决定授权的试点期限为五年,自国务院试点办法印发之日起算。试点过程中,国务院应当及时总结试点经验,在授权期限届满的六个月以前,向全国人民代表大会常务委员会报告试点情况,需要继续授权的,可以提出相关意见,由全国人民代表大会常务委员会决定。条件成熟时,及时制定法律。
决定自公布之日起施行,试点实施启动时间由国务院确定。
与此同时,财政部、税务总局有关负责人表示,财政部、税务总局将依照全国人大常委会的授权,起草房地产税试点办法(草案),按程序做好试点各项准备工作。
房地产税再次被重要定调
自2015年6月全国人大常委会将房地产税列入立法规划以来,房地产税多次出现在中央相关会议及文件中。
2018-2019年,连续两年政府工作报告中均提到稳步推进房地产税立法。
2021年3月,我国“十四五”规划正式发布,在房地产相关内容中提到要“推进房地产税立法,健全地方税体系,逐步扩大地方税政管理权”;4月,财政部税政司司长王建凡表示,积极稳妥推进房地产税立法和改革。
2021年5月11日,财政部等4部门主持召开房地产税改革试点工作座谈会,听取部分城市人民政府负责同志及部分专家学者对房地产税改革试点工作的意见,预示着房地产税到了实质推进的阶段。
2021年10月15日,第20期《求是》杂志发表了习近平总书记重要文章《扎实推动共同富裕》,表示要积极稳妥推进房地产税立法和改革,做好试点工作。
上海和重庆房产税政策回顾
多家机构近期发布研究报告称,出台房地产税是大势所趋。中信证券预计房地产税将主要针对房价上涨过快的区域试点推广。
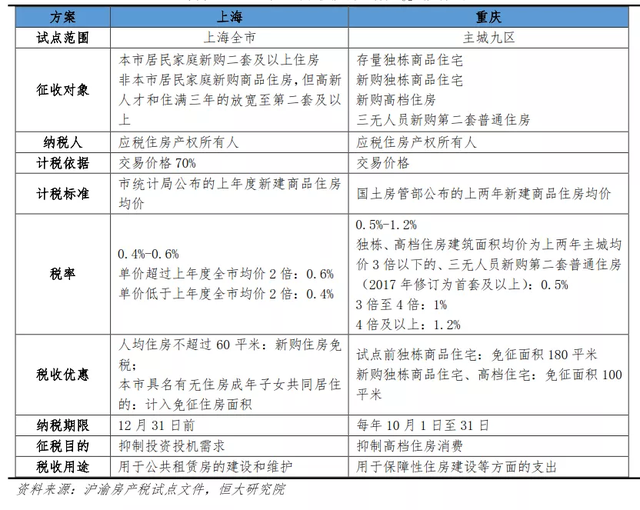
早在10年前上海和重庆就已经试行了房产税,只不过这两个城市的“房产税”只涉及房产本身,而这一次提及的“房地产税”或将涉及房地产的方方面面,既有房产持有税,也有与土地相关的税收,是系统而全面的改革,当然涉及的人群也将更为广泛。
上海市和重庆市房产税试点方案虽然都是为了合理调节居民收入分配,正确引导住房消费,有效配置房地产资源,但这两个试点城市的房产税针对重点却不同。
上海市向本市居民家庭新购的第二套及以上住房征收房产税,第一套房和过去买房的存量房源不征收,人均住房60平方米以下的也免征;税率为0.6%,且可按70%价格征收。非本市居民家庭在本市新购的住房也需要征税。
重庆市针对新购独栋商品住宅和高档住房征税,普通住宅不征税。2021年重庆新购高档住房是指成交建筑面积价格达到22106元/平方米及以上的住房。在重庆市同时无户籍、无企业、无工作的个人新购第二套普通住房要征税。
在存量房方面,上海一律不征,重庆存量独栋商品住宅要征收。同时,两地政策均体现了对外来炒房客的警惕。
上海新金融研究院副院长刘晓春此前撰文称,我国现阶段设计非营业性住房房产税,必须紧紧围绕“房住不炒”的原则,弱化住房的资产属性,回归商品属性,调节和引导市场形成正常的供求关系,降低房地产行业对社会资源的过度占用。
香港万得通讯社综合新华社、中国证券报、央视财经等报道。





BETWAY必威微信二维码